| 索 引 号: | 11371726MB285945XN/2024-00828 | 分 类: | 习近平总书记关于安全生产重要论述和省委省政府“八抓20项”创新措施学习专题专栏 |
| 发布机构: | 鄄城县应急管理局 | 成文日期: | 2024 年 05 月 23 日 |
| 标 题: | 【政策】《关于印发化工企业生产过程异常工况安全处置准则(试行)的通知》 | 发布日期: | 2024 年 05 月 23 日 |
| 公开方式: | 主动公开 | ||
| 内容概述: | 【政策】《关于印发化工企业生产过程异常工况安全处置准则(试行)的通知》 | ||
- 索 引 号:11371726MB285945XN/2024-00828
- 分 类:习近平总书记关于安全生产重要论述和省委省政府“八抓20项”创新措施学习专题专栏
- 发布机构:鄄城县应急管理局
- 标 题:【政策】《关于印发化工企业生产过程异常工况安全处置准则(试行)的通知》
- 成文日期:2024 年 05 月 23 日
- 发布日期:2024 年 05 月 23 日
- 内容概述:【政策】《关于印发化工企业生产过程异常工况安全处置准则(试行)的通知》
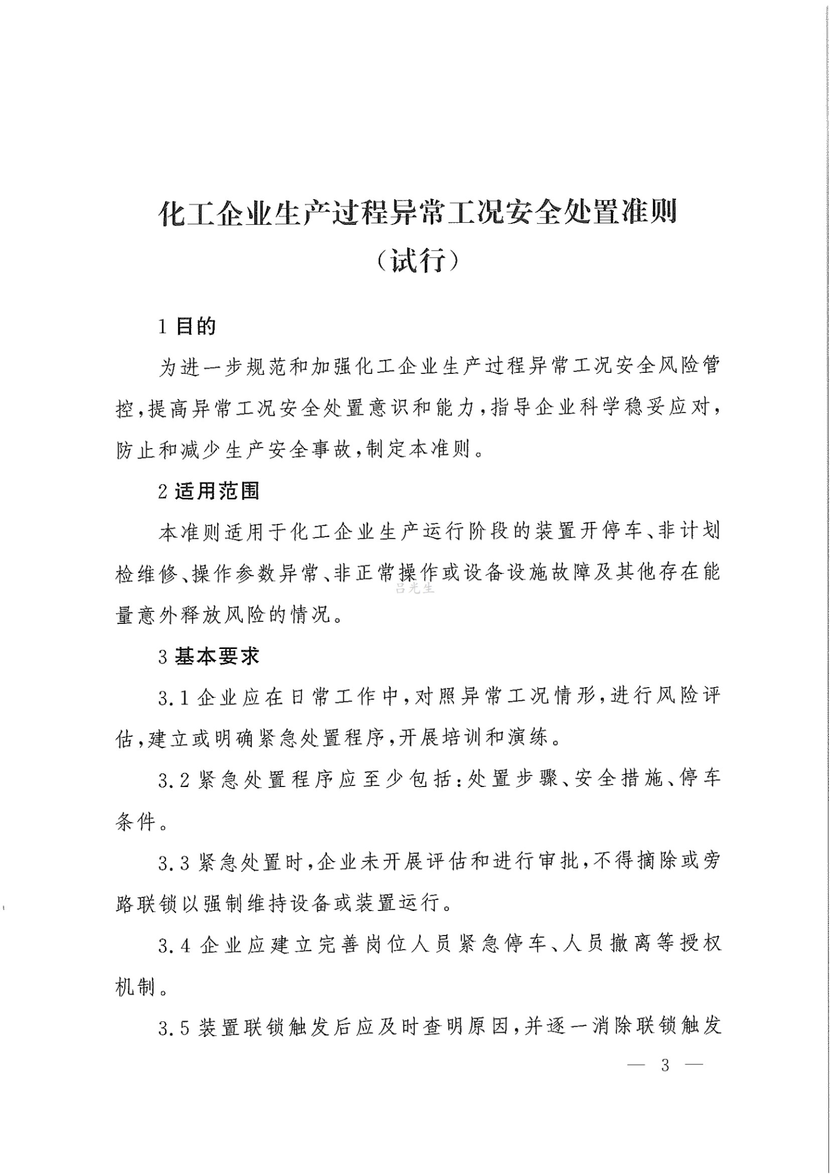
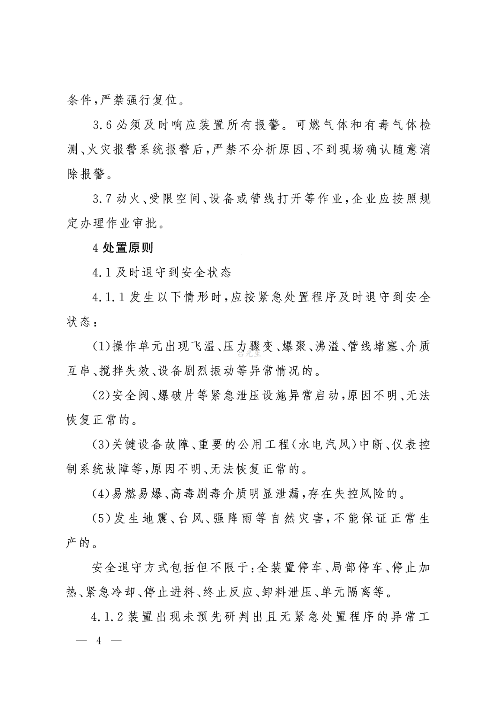
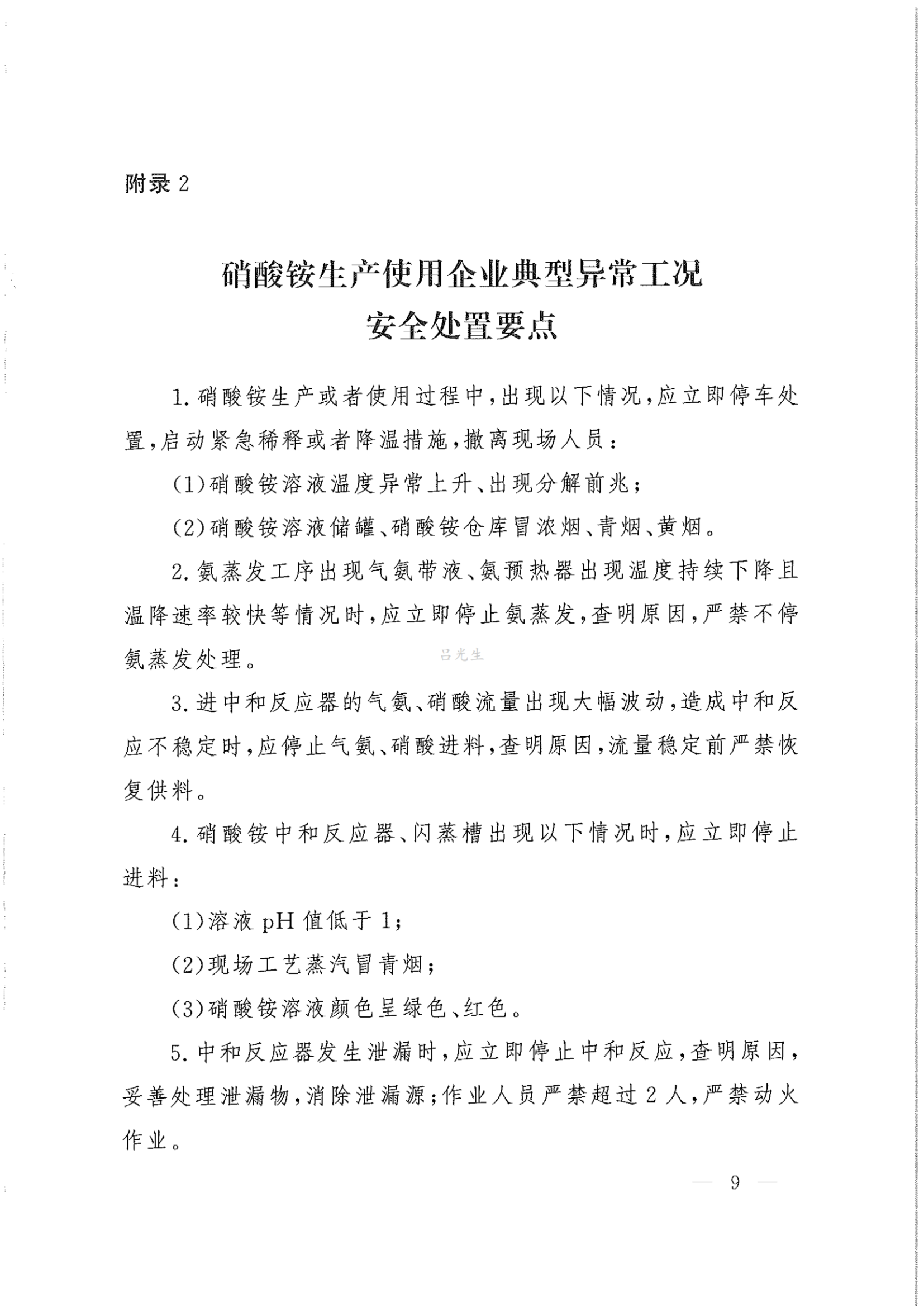
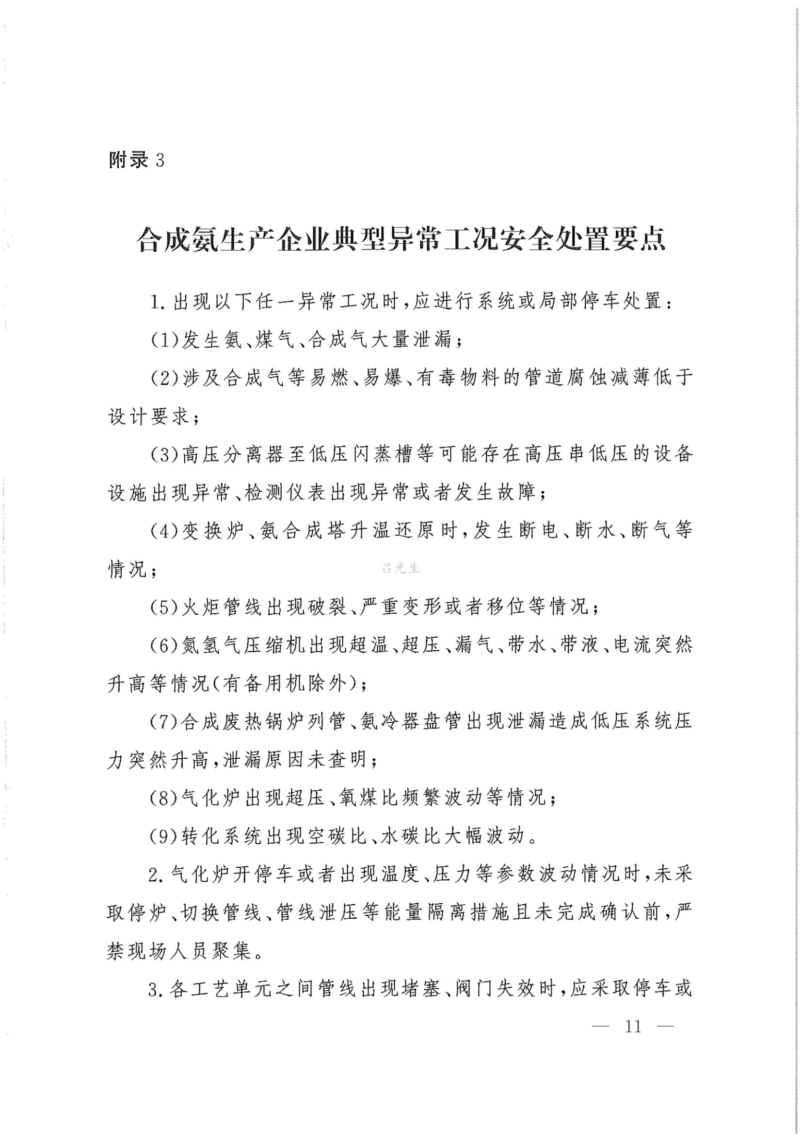
【政策】《关于印发化工企业生产过程异常工况安全处置准则(试行)的通知》
浏览量:
扫一扫在手机打开当前页



















鲁公网安备37172602000105号